git, gihub, gitlab, trunk based development 브랜치 전략에 대해 간략하게 소개하도록 하겠습니다. 각 전략의 장/단점을 파악하여 프로젝트 성격에 맞게 적용해 보면 좋을 것 같습니다.
Git Flow
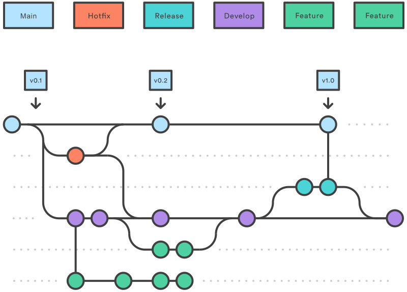
Git Flow는 Vincent Driessen이 제안한 모델로, 기능 개발, 릴리스 준비, 유지보수, 핫픽스 등을 관리하기 위해 여러 종류의 브랜치를 사용합니다. 주요 브랜치는 master, develop, feature, release, hotfix입니다.
master: 안정적인 릴리스 버전을 관리합니다.develop: 다음 릴리스를 위한 개발 작업이 진행됩니다.feature: 새로운 기능 개발을 위한 브랜치입니다.release: 릴리스 준비를 위한 브랜치입니다.hotfix: 긴급한 버그 수정을 위한 브랜치입니다.
장점:
- 명확한 구조로 인해 큰 프로젝트에서 효과적입니다.
- 릴리스와 유지보수가 체계적으로 관리됩니다.
단점:
- 복잡하고 브랜치 관리가 많아집니다.
- 소규모 또는 빠른 개발 사이클에는 비효율적일 수 있습니다.
다음은 주요 브랜치 흐름과 시각화된 자료입니다.

feature브랜치들은develop에서 분기합니다.develop브랜치는 개발의 중심입니다.release브랜치는develop에서 분기하여 준비 후master로 병합됩니다.hotfix브랜치는master에서 직접 분기하여 긴급 수정 후 다시master로 병합됩니다.
GitHub Flow
GitHub에서 사용하는 간소화된 브랜치 전략입니다. master 브랜치 하나에 집중하며, 새로운 기능이나 수정 사항은 feature branch를 생성하여 작업한 후 master에 병합합니다.
장점:
- 단순하고 이해하기 쉽습니다.
- 지속적인 배포와 통합에 적합합니다.
단점:
- 복잡한 릴리스 관리에는 적합하지 않을 수 있습니다.
- 큰 규모의 프로젝트에서는 관리가 어려울 수 있습니다.
다음은 주요 브랜치 흐름과 간략하게 시각화한 자료입니다.
[feature]--->\
[feature]---->[master]<----[feature]
[feature]--->/
- 모든
feature브랜치는master에서 분기합니다. feature브랜치는 개발 후master로 병합됩니다.master브랜치는 항상 배포 가능한 상태를 유지합니다.
GitLab Flow
GitLab Flow는 Git Flow와 GitHub Flow의 장점을 결합한 전략입니다. master 브랜치에는 항상 배포 가능한 코드를 유지하고, 환경별 브랜치(예: production, staging)를 사용하여 배포 관리를 합니다.
장점:
- 배포와 환경 관리에 유연합니다.
- 지속적인 통합 및 배포(CI/CD)에 적합합니다.
단점:
- 환경별 브랜치 관리가 필요합니다.
- Git Flow보다는 간단하지만 여전히 복잡할 수 있습니다.
다음은 주요 브랜치 흐름과 간략하게 시각화한 자료입니다.
[feature branch 1]--->\
[feature branch 2]---->\ /--->[production]
[feature branch 3]----->[master]--->[staging]
/ \--->[testing]
[feature branch 4]---->/
[feature branch 5]--->/
feature브랜치들은master에서 분기합니다.master브랜치는 중앙 집중식 개발 브랜치입니다.master에서 환경별 브랜치로 (예:production,staging) 코드가 이동합니다.
Trunk Based Development
모든 개발자가 trunk 또는 master 브랜치에서 짧은 주기로 작업하고, 빈번하게 병합하는 전략입니다. 기능 토글(feature toggle)을 사용하여 미완성 기능을 관리합니다.
장점:
- 빠른 통합과 지속적인 배포에 유리합니다.
- 병합 충돌을 최소화합니다.
단점:
- 기능 토글 관리가 필요합니다.
- 팀원 간 긴밀한 협업과 의사소통이 필요합니다.
다음은 주요 브랜치 흐름과 간략하게 시각화한 자료입니다.
[feature]--->\
[feature]---->[trunk/master]---->[release]
[feature]--->/
- 모든
feature브랜치는trunk또는master에서 짧은 주기로 분기하고 병합됩니다. trunk또는master브랜치는 항상 최신 상태를 유지합니다.release브랜치는 정기적으로trunk에서 분기하여 배포 준비를 합니다.
마무리
현재 일하고 있는 회사에서는 git flow를 사용하고 있습니다. 하지만 각 feature 브랜치마다 테스트를 위한 배포가 가능하다면 빠른 주기로 배포된 사항을 확인할 수 있는 trunk based development 전략을 사용해보고 싶다는 생각이 듭니다.
'🔓 영구 노트' 카테고리의 다른 글
| plain Jar 파일이 생성되지 않도록 하자 (0) | 2024.01.08 |
|---|---|
| RuntimeException이 왜 기본 롤백인지 (0) | 2023.12.21 |
| autoprefixer: start value has mixed support, consider using flex-start instead (0) | 2023.12.17 |
| github actions는 ㄱr끔 대소문ㅈr를 구분ㅎr지 못한ㄷr. (0) | 2023.12.16 |
| 코틀린 일급 컬렉션은 멋지지 (0) | 2023.12.14 |
댓글